业务咨询
保健食品CRO服务简介
2023年8月,国家市场监督管理总局发布的《保健食品新功能及产品技术评价实施细则(试行)》和《保健食品功能检验与评价方法》等法规接连落地,保健食品新产品的注册与备案工作步入新阶段。
环特基于斑马鱼+类器官+哺乳动物+人体试食四大多维生物技术平台,推出面向功能性保健食品开发与功效检测、“蓝帽子”申请与注册备案、食品添加剂GRAS认证、学术营销等一站式CRO服务。

保健食品CRO领导者——环特多维生物技术平台
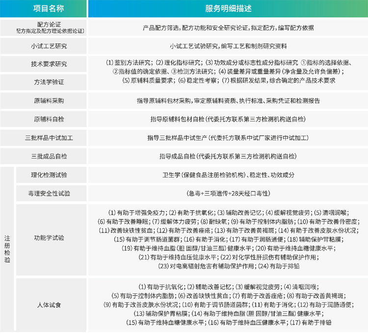
01、功能性保健食品开发 与 允许声称的24项功能检测
环特多维生物技术平台以完整的研发全程链式CRO服务体系,助力解决保健功能性食品新产品的原辅料采购、资质审核、配方筛选和指标功效研究等领域核心痛点,加快推进产品在市场中的开发应用。

根据《中华人民共和国食品安全法》的相关规定,新食品原料在正式上市前需经过国家卫健委的安全性评估,审批通过后方能应用于食品。新食品原料的申报更加注重原料的食用和营养属性并举,安全和功效属性并重,因此更需要企业从多个角度开展安全性和营养性的科学论证与探究。
02、保健食品“蓝帽子”申请与注册与备案
“蓝帽子”标识是保健食品的特有身份证明,只有当保健食品的成分、功效和安全性等获得国家食品药品监督管理局的审核批准的“蓝帽子”标识后,才能上市销售。

此外,根据相关法律规定保健功能性食品必须经过必要的动物/人体功能功效试验,证明其具有明确、稳定的保健作用后方可申请注册备案。同时,产品的原料、成分和功效性必须具有严格且明确的科学依据。环特高效的打通了从新产品研发到注册备案、再到产品营销的通路环节,为客户节省研发费用和时间成本。
▼ 独家优势
完整的研发全程链式CRO服务体系,让采购更聚集技术本身而更省心更高效;
资深的保健食品审评专家智囊团,全力保障技术咨询的专业性与有效性;
强大的省级疾控中心与药检系统联动能力,从根本上保证试验数据与结论的权威性;
超4700个保健食品研发CRO项目经验,成就了优秀的项目实施能力与交付质量。

03、学术营销
环特多维生物技术平台凭借丰富的保健食品研发CRO项目经验,成就优秀的项目实施能力和交付质量,以可视化学术证据链,助力保健食品的科技营销。

通过检测研究报告的科学论证、试验图片/视频的美学展现、学术论文/发明专利的权威佐证、证书/奖项的官方认可、团标和白皮书的调研数据等成果产出,让产品在线上电商、产品发布会、产品包装、品牌营销和渠道招商的五大应用场景中脱颖而出,实现新质突破。

服 务 咨 询
作为保健食品CRO服务的领导者,环特多维生物技术平台将不断砥砺前行,助力企业探索健康之因,成就健康之美。
详细的保健食品CRO服务项目,请拨电话咨询:0571-83782130,手机 17364531293(微信同号)。



