业务咨询
新闻中心
SERVERS
服务项目
发布时间:2025-10-24

编者按
当前,三阴性乳腺癌(TNBC)作为最具侵袭性和治疗挑战性的乳腺癌亚型之一,在乳腺癌的诸多分型中堪称“癌王”。它易转移复发,且对许多常规疗法不敏感,治疗选择有限,患者预后极差。近年来,嵌合抗原受体(CAR)T细胞疗法在多种癌症中显示出巨大潜力,但却常常面临着肿瘤抗原逃逸、肿瘤异质性等挑战。
3月3日,中国科学院深圳先进技术研究院万晓春教授研究团队联合中国科学院大学、陆军军医大学陆军特色医学中心(大坪医院)消化内科、环特生物等在权威期刊Experimental Hematology & Oncology(IF=13.5)上发表最新研究成果。该研究开发了一种新型的双靶向CAR-T细胞疗法——BiTES-CAR-T,可以同时靶向MSLN和NKG2DL,并首次在斑马鱼TNBC异种移植模型中验证了该疗法的抗肿瘤活性,有效克服了TNBC的抗原异质性和潜在的免疫逃逸,是一种极具潜力的三阴性乳腺癌(TNBC)治疗策略,具有良好的转化应用前景。
本研究中,环特生物提供的斑马鱼PDX等实验服务支持,进一步验证了BiTEs CAR-T可以显著降低肿瘤荧光强度,展现出对TNBC的显著疗效。
01、研究亮点
提出了一种新型CAR-T策略——双特异性BiTES-CAR-T,具有低免疫原性、高稳定性、双靶向杀伤能力,用于治疗三阴性乳腺癌(TNBC);
通过细胞、小鼠等多模型验证该疗效,并首次在斑马鱼TNBC异种移植模型中验证了该疗法的抗肿瘤活性,表明其巨大的临床转化潜力;
采用纳米抗体和NKG2D胞外区设计,降低了免疫原性,提高了稳定性,为三阴性乳腺癌治疗提供了新视角。
02、主要研究成果
1. 核心策略:双特异性BiTES-CAR-T的开发
针对TNBC治疗中肿瘤抗原异质性和免疫逃逸两大挑战,研究人员开发了一种新型的双特异性T细胞衔接器(BiTES)分泌型CAR-T细胞——BiTES-CAR-T,可以同时靶向间皮素(MSLN) 和NKG2D配体(NKG2DL) 。
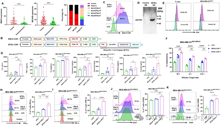
TCGA数据库分析显示,TNBC组织中MSLN和NKG2DL表达高,但相关性弱;免疫组化验证结果显示,71.05%的TNBC样本中MSLN呈阳性,55.26%的样本中MICA/B呈阳性,而仅有15.79%的样本中,两者均为阴性。MSLN相对更特异于肿瘤;NKG2DL可能被感染或由化疗诱导产生。

图1
2. BiTES-CAR-T的构建
随后,研究人员使用结构小、稳定且免疫原性低的纳米抗体(VHH)来靶向MSLN,并以NKG2D天然受体的胞外域替代传统scFv来靶向NKG2DL,显著降低了CAR-T细胞的免疫原性和聚集风险,提高了稳定性,并成功构建了BITES CAR-T细胞。
流式细胞术(FACS)显示出T细胞表面MSLN CAR的表达;Western Blot和ELISA证实了培养上清液中,存在BITES的分泌;BITES CAR-T的转导效率略低于MSLN CAR-T,但CD4/CD8比例无显著变化。
3. BiTES-CAR-T的功能验证与体外杀伤效果
研究人员发现,分泌的BiTES能高效地与T细胞上的CD3和肿瘤细胞上的 NKG2DL结合。BiTEs CAR-T在共培养实验中,表现出比单靶向MSLN CAR-T更强的细胞毒性,并能有效激活未转导的T细胞,提升其杀伤能力。
在模拟抗原异质性的混合肿瘤细胞中,BiTEs CAR-T能显著提升IFN-γ、TNF-α、颗粒酶等细胞因子的分泌水平,并增强T细胞表面激活标志物CD25和CD69的表达。
4. 斑马鱼、小鼠模型验证其可以显著抑制肿瘤生长
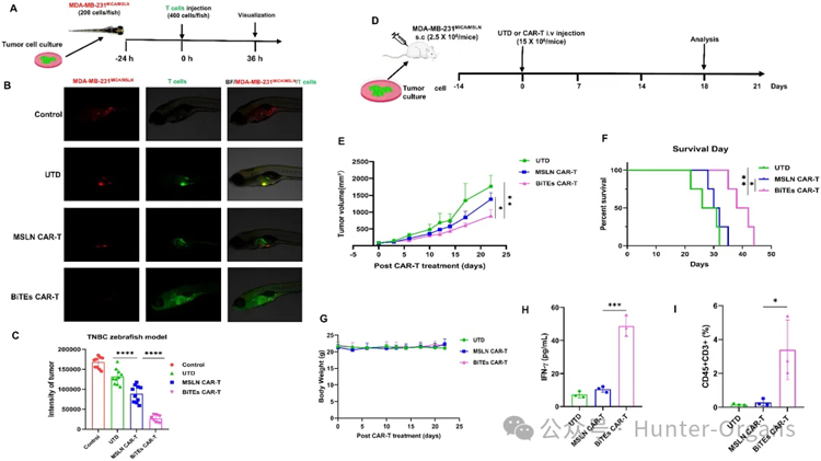
研究人员构建了斑马鱼TNBC异种移植模型,首次在斑马鱼中评估BiTES CAR-T的疗效。实验结果显示,BITES CAR-T显著降低了肿瘤荧光强度,表明其可以有效诱导肿瘤消退。
随后,通过构建小鼠TNBC模型,在小鼠模型中进一步证实了其疗效。实验结果显示,BiTES CAR-T有效减小了肿瘤体积,并延长了生存期,优于MSLN CAR-T,但未观察到显著的体重下降。这表明能显著抑制肿瘤生长、延长生存期,且未引起明显毒性反应,其毒性可控。治疗后小鼠血液中IFN-γ水平和CD3+ T细胞比例均显著升高,表明其具有良好的体内持久性与活性。

图2
本研究中,环特生物提供了斑马鱼PDX等实验服务支持,多维度验证了BiTES CAR-T强大的抗肿瘤活性和安全性。
03、编者点评
本研究首次开发了一种新型的CAR-T策略——双特异性BiTES-CAR-T,可以同时靶向MSLN和NKG2DL,有效克服了TNBC的抗原异质性和潜在的免疫逃逸,并利用斑马鱼等体内外实验证实了其对TNBC的强大抗肿瘤活性和安全性。BiTES CAR-T作为一种极具潜力的TNBC治疗策略,具有良好的转化应用前景。
作为健康美丽产业CRO服务开拓者与引领者、斑马鱼生物技术的全球领导者,环特生物搭建了“斑马鱼、基因编辑、类器官、哺乳动物、人体”等多维生物技术服务体系,开展健康美丽CRO服务、科研服务、智慧实验室搭建三大业务。目前,环特已建立200多种斑马鱼模型,脑类器官、胃癌、心脏类器官及各种肿瘤类器官培养平台,欢迎有需要的读者垂询!
参考文献:
Muhammad Auwal Saliu, Qi Wang,Xiaochun Wan et al. Mesothelin-targeted CAR-T cells secreting NKG2D-BiTEs exhibit potent efficacy against triple-negative breast cancer. Experimental Hematology & Oncology.2025. DOI: 10.1186/s40164-025-00621-y